一、学科简介
英语课程作为一门学习语言及其运用的课程,强调对学生语言能力、文化意识、思维品质和学习能力的综合培养,具有工具性和人文性融合统一的特点。普通高中英语课程帮助学生在接受义务教育的基础上,进一步学习和综合运用英语基础知识和基本技能,使他们在发展语言能力的同时,形成良好的文化意识和思维品质,学会学习,加深对多元世界的认识,形成开放、包容的态度,深刻体会祖国文化的博大精深,增强爱国情怀,树立正确的人生观和价值观。
在我校“复语复合型”人才培养目标的指引下,高中英语学科以培养具有国际视野和家国情怀的国际化人才为宗旨,采用“全英文、沉浸式”教学模式,将国家课程、校本课程、学科实践课程及国内外交流活动等有机融合,构建特色英语课程体系,发展学生核心素养。

二、学科教研文化及校本研修课程选例
高中英语教研组以“勤学、乐美”为文化内涵,由一群乐学乐教、善于钻研、精诚团结的教师构成。近年来,我组以学期或学年为单位开发校本研修课程,以主题性、系列性、研究性及实效性为原则开展主题递进式校本研修活动,取得了良好的效果。

校本研修课程选例:
课程名称:核心素养导向下的高中英语教师阅读语篇研读能力提升课程
课程概述:
本课程授课对象为本校高中英语教师。针对授课对象需求,课程聚焦语篇研读的方法与策略,分为连续12次、每次2个小时的系列主题校本研修活动实施完成,共计24课时。课程以阅读课作为课型载体,采用专家讲座、观摩研讨、工作坊研修、实践操练等方式组织课程内容,并辅之以常规的集体备课、独立备课、小组讨论、说课等教研组活动。课程采用的评价方式为柯氏四层次评估模型。通过本课程的实施,帮助参训教师全面掌握语篇研读的基本方法,并在应用方法分析文本的基础上设计教学目标和教学活动,以此来提升语篇研读能力,进而提升阅读教学设计与实施能力,发展高中生英语学科核心素养。
课程实施总体思路:
本课程遵循成人学习规律,注重以参训教师为主体,强调参训教师的学习体验,尊重教师原有的知识结构和教学经验,通过工作坊研修、案例式专家讲座等多元学习组织方式,使各自的经验在培训过程中得到最大程度的激活与更新,建构新知。
在借助专家资源的同时,注重发挥组内骨干教师力量,注重全员参与,打造“学习共同体”。
同时,课程以“任务驱动”激发参训教师内驱力,及时巩固学习效果,实现培训效果最大化。具体来说,也就是结合每次培训内容设计学习反思等形式的任务,并在培训前明确该任务。本课程中采用了确保学习者思考进阶的有效工具——焦点讨论法(ORID)框架撰写学习收获、反思。
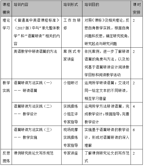
课程内容设计(部分):

三、教法、学法和评价
高中英语学科倡导在主题语境下,结合学生的经验、社会实际和社会需要,深度探究,以实现学生英语学科核心素养的提升。
(一)逆向设计
教学方法方面,高中英语学科采用“逆向设计(Backward Design)”。逆向设计由美国课程专家
Wiggins 和 Mctighe 提出,强调从目标开始逆向设计教学,即我们为什么教这些课程、我们期待的结果是什么、我们致力于寻找学生的长期目标是什么。逆向设计的三个阶段如下:
1、确立预期目标(identify desired results)
2、确定可接受依据(评价)(determine acceptable evidence)
3、计划教学和学习活动(教学设计与实施)(plan learning experiences and instruction)
逆向设计的关键是设计核心概念 (big idea)与设计核心问题(essential questions),使学生理解,其宗旨是使学生有持久理解力。


(二)以提升能力为本
高中英语学科坚持“以提升能力为本”,关注学生学习能力的要素和培养路径。在教学中,帮助学生明晰英语学习的路径——如何在听说读写实践中获取语言知识、提升语感,如何发展学习策略、提升学习实效,在获取知识的过程中发展英语学习能力和英语语言运用能力,帮助学生变成主动的学习者。


(三)学情研究
我们认为英语教师需从学生学习的视角审视自身的教学,思考如何从学生学习的视角看待英语教与学的实效。因此,我们利用问卷,访谈等形式,调查学生的学习起点在哪里,学习需要什么,在此基础上确定教学目标,设计教学活动和评价方式。

四、科研课题及成果展示
高中英语教研组立足课题研究,以课题带动教研,以课题引领教师专业发展,取得了丰硕成果。
科研课题:
l 海淀区重点关注课题:思维导图在高中英语写作教学中的应用研究
l 海淀区重点课题:基于文本分析的高中英语听说教学活动设计
科研成果:
国家级展示课获奖:
l 韩笑课例《First Impressions》在教育部2014年度“一师一优课、一课一名师”活动中获部级“优课”
l 韩笑课例《Sea Stories》在教育部2016-2017年度“一师一优课、一课一名师”活动中获部级“优课”
l 韩笑课例《Life Stories》在教育部2019年度“一师一优课、一课一名师”活动中获部级“优课”

市级论文获奖(部分):
l 孙静《运用思维导图,构建英语写作高效课堂》获2019年度北京市基础教育科学研究优秀论文一等奖
l 杨雪《基于KWL策略的学生自主反思能力培养课例研究》获2019年度北京市首届“教师专业能力”教育教学研究成果一等奖
l 孙静《“知”“情”交融,育人无声——例析英语课堂育人价值》获2018年度北京市基础教育科学研究优秀论文一等奖
l 杨雪《浅谈语块教学在高中英语阅读课中的应用》获2018年度北京市基础教育科学研究优秀论文三等奖
l 韩笑《基于语篇分析的阅读教学设计》获第七届“京研杯”教育教学研究成果二等奖
l 孙静《通过科学分析语篇抓住教学重点进行教学设计》获第七届“京研杯”教育教学研究成果二等奖

市级展示课获奖:
l 韩笑课例《Unit 16 Stories》2019年北京市“京教杯”教学基本功展示活动二等奖

海淀区风采杯展示活动获奖(部分):

五、学科活动及校本课程选例
高中英语教研组现开设包括英语演讲、电影配音、英语戏剧在内的多门校本课程。同时,开展外语节、戏剧展演、辩论赛等形式多样的课外活动,发展学生英语学科核心素养。 此外,我组积极组织各类国际交流活动。
学科活动:








学生获奖:
l “外研社杯” 全国中小学生英语大赛决赛一等奖
l “首都外语展”高中组金奖
l “21世纪杯”全国中小学生英语演讲比赛北京赛区一等奖
l “外教社杯” 中学生英语能力大赛北京赛区特等奖
l 国际英语书法大赛中国赛区一等奖


国际交流活动:





校本课程选例:
高中英语教研组以一年一度的外语节暨英语戏剧展演为契机,打造“英语教育戏剧”微课程,推动了高中英语教学的多维度发展,开辟了一种新的“教与学”的模式。课程分为前期准备、剧本编写、演职人员选拔、剧目排练、剧目彩排和戏剧展演六大模块。整个课程实施以教师为主导,学生为主体。如在剧本素材准备方面,教师在课内外精读泛读文本教学中,鼓励学生讲述故事、分析背景、评析人物、感受文化、挖掘深层次意义。在编写或改编剧本模块,学生在教师的指导下,根据有主题、有内涵、有戏剧冲突、语言地道、肢体语言与表情设计等原则创作剧本。
英语戏剧教学是运用戏剧技巧,引导学生发挥想象,创设情境,表达思想的一种教学活动,它能够有效实现学生语言知识和语言技能的发展、文化意识的增强、思维品质的提升以及学习能力的不断提高,为学生继续学习英语和终身发展奠定良好的基础。




学生获奖:
l 戏剧《雷雨》获中央电视台“希望之星”英语风采大赛北京赛区总决赛高中组特等奖
l 戏剧《雷雨》《窈窕淑女》获“希望中国”青少年教育戏剧大赛北京赛区一等奖

在北外附校“复语复合型”人才培养目标的指引下,高中英语学科教师将以永不止息、创新超越的进取精神,不断吸纳国内外先进的外语教育教学理念与方法,打造多元平台,助力附校学子的精彩人生。
(撰稿:韩笑)